近年来,随着国家对工业生产过程中环境问题的重视,发展节能环保型产业成为行业发展的重要目标,对于金属矿选矿行业来说也不例外。我们都知道,金属选矿工艺过程中会产生大量的废水,这也成为金属矿山污染的关键,因此本文就几种常用的废水处理工艺。

金属矿选矿工艺
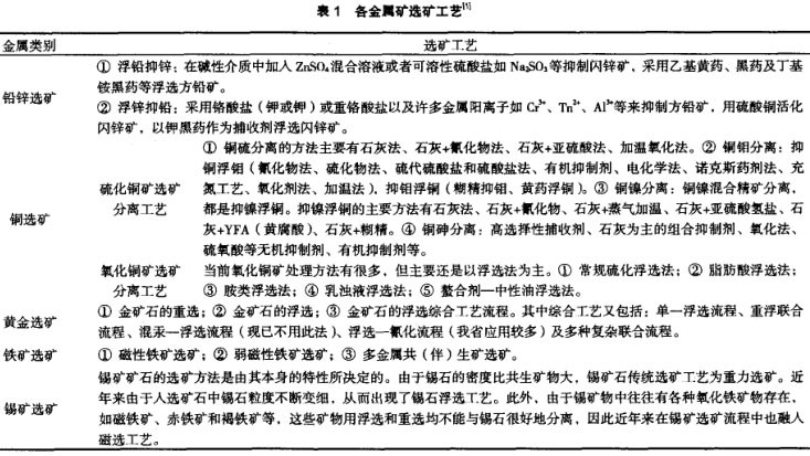
国内有色金属矿产资源具有富矿少贫矿多、粗颗粒少细颗粒多、单一矿少共生矿多的特点,选矿工艺也由原来单一选矿的方法,向多种方法联合选矿发展。主要金属矿选矿工艺见表1。

金属矿选厂废水处理工艺措施
选矿废水中的污染物主要有悬浮物、酸碱、重金属、药剂、化学需氧量等。目前,国内外尾矿废水污染物的处理措施见表2。

1、含重金属废水的处理工艺
尾矿重金属废水处理方法常用的有中和沉淀法、硫化物沉淀法、石灰一絮凝沉淀法等。金属硫化物沉淀是一种很好的重金属处理方法。当用中和沉淀法处理矿山酸性重金属废水不能达到相应的限制要求时可采用硫化沉淀法,该方法一般结合两段处理(石灰中和+硫化物进行沉淀),处理达标率达85%以上。另外,中和沉淀法是投加碱性中和剂,如碱石灰、消石灰、飞灰、碳酸钙、高炉渣、碳酸钾、氢氧化钾等可使废水中的金属离子形成溶解度小氢氧化物或碳酸盐沉淀去除方法,此方法可去除汞以外的重金属离子,工艺简单,去除效果好。
2、针对选矿药剂的处理工艺
黄药、黑药通过挥发、生物降解、氧化、吸附、沉降及光解等综合作用下可降解或去除,若尾矿废水中污染因子简单,选矿工艺简单的小型企业,可通过自然沉淀降解后回用。另外,利用臭氧分解黄药和二号油,黄药和二号油被臭氧有效分解,且效果显著,可使其得到深度处理。
(1).jpg)
3、铅锌选矿废水处理工艺
铅锌选厂废水中污染物种类与选矿工艺、矿石种类及浮选药剂相关,处理方法主要有:①中和法:该法可将pH值调至合适范围,使溶解在废水中cu、Pb、Cr等金属离子形成氢氧化物沉淀去除。②氧化法:是利用氧化反应将水中的污染物质分解,使之无害化的处理方法。常用的氧化剂有活f生氯系的液氯、次氯酸钾、漂白粉及过氧化氢等。③常用处理措施还有自然沉降;采用无氰工艺,以使用低毒或无毒药剂代替剧毒、有毒药剂;提高选矿厂回水利用率,减少排放量。
4、金矿含氰废水处理工艺
大部分金矿选矿采用氰化堆浸法,选矿废水主要污染为氰化物及重金属。常用漂白粉、硫酸亚铁和石灰进行化学净化处理,也常采用铅锌矿石和活性炭作为吸附剂,进行吸附进化,使得废水回收率为90%,废水封闭循环不外排。
5、铜矿选矿废水处理工艺
铜矿选矿废水一般呈碱性,主要污染物除选矿药剂外主要污染物为Cu,其次还含有少量的Ph、Zn、Cd等。铜矿选矿废水水质相对简单,经中和沉淀或pH调节硫化沉淀后均能达标排放。
6、铁矿选矿废水处理工艺
铁矿选矿废水污染物成分相对简单,主要污染物为悬浮物、Fe、Mn等,个别选矿厂伴生有As、Cd。硫铁矿选矿废水呈酸性,易使尾矿中重金属离子不断溶出。选矿废水往往经尾矿库自然沉降处理后回用于选矿工段。
(1).jpg)
7、锡矿选矿废水处理工艺
锡矿选矿传统工艺为重选,但近年来,浮选工艺不断运用于选锡矿,其废水主要污染物为悬浮物,其次含有少量As、Pb等金属离子。选矿废水般经沉淀处理后回用。
8、多金属选矿废水处理工艺
多金属选矿工艺复杂,废水水质较复杂,涉及重金属种类多,废水处理难度大,回用困难,外排往往需要深度处理方可达到相关排放标准。经过研究可以采用磁一浮一重联合选矿工艺流程,原矿首先经过磁选得到铁精矿,磁选尾矿入浮选,浮选出铜精矿和锌精矿,浮选尾矿进人重选,重选得到锡精矿,在浮选和重选时脱硫产出硫精矿,选厂尾矿排入尾矿库。选厂废水排至尾矿库后部分回用,部分外排。选厂生产系统循环水利用率约76%。
.jpg)
选矿废水的再利用
目前,国内外尾矿回水方法有:浓缩池回水、尾矿沉淀回水和沉淀池回水。其中浓缩池回水率一般达40%~70%以上,大型选矿厂或重力选矿厂,采用浓缩池可回用大量选矿水;尾矿沉淀池回水率一般可达50%,如在矿区水源不足,尾矿沉淀池集水面积较大,且有较好的工程地质条件下,回水率可高达70%~80%;沉淀池回水一般只适用于小型选矿厂。
通过以上对金属矿选矿废水处理工艺的分析,能够帮助选矿厂选择合适的工艺,不仅可以在确保废水排放达标,而且可以提高废水的回用率和大幅度降低成本,具有重要的经济及环保意义。更多金属矿选矿废水处理工艺介绍,可致电咨询:0371-67772626。